Skip to main content

Az ARM és az IoT

FacebookFacebookFacebookFacebook
A nagy cégek mind az IoT felé törnek, a most nyíló óriási piacon jó esélye van az ARM-nak is.

Hirdetés

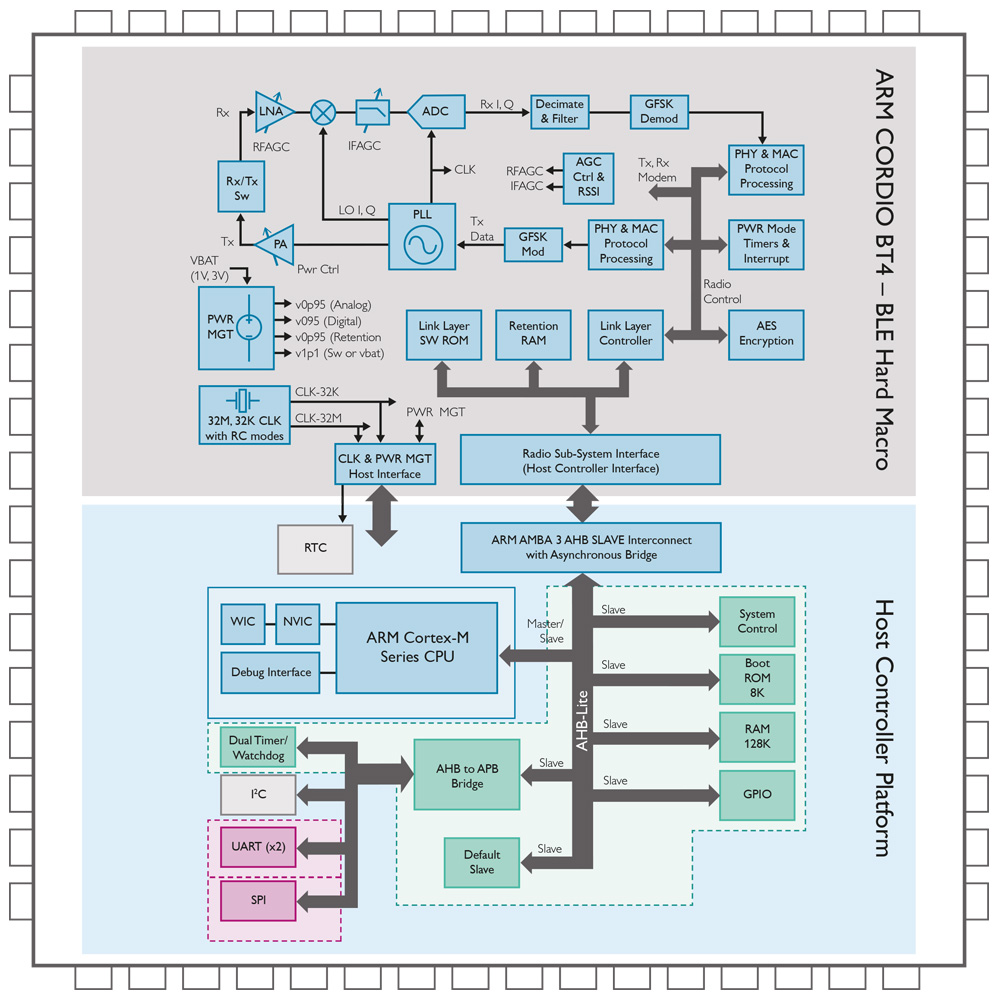
Olyan bejelentésekkel, hogy „mi leszünk a világot behálózó IoT eszközök legnagyobb gyártója” önmagában semmit sem lehet elérni. Az ARM elég sok energiatakarékos Cortex processzort fejlesztett már, de az Internet of Things világában az fog nyerni, aki gyors és nagyon takarékos áramköröket készít. Az ARM a Cortex-M0 variánsaival készül ezt a területet meghódítani, és hogy ne legyen bonyolult a rendszer, bejelentette a könnyen integrálható Cordio rádióját, amely egy 1 volt alatti feszültségen is működő, alacsony fogyasztású Bluetooth 4.2 modul. Ez és egy Cortex-M0 ideális páros az IoT világában, amelytől az ARM nagy sikereket remél.

Egyelőre persze megjósolni sem lehet, hogy mely gyártó vagy gyártók lesznek a befutók, az ARM mellett ezt a területet megcélozta már a Microsoft, a Samsung, az Intel, a Qualcomm és a Raspberry alapítvány is, hogy csak néhány céget említsünk.